滚动资讯

郴州市2026年高考报名重要提示
发布时间:2025-10-10   来源:  作者:

2026年普通高等学校招生考试(包括全国统考、省级统考和高校单独组织的招生考试,以下简称高考)报名工作即将开始,根据湖南省教育考试院《关于做好2026年普通高等学校招生考试报名工作的通知》(湘教考普字〔2025〕12号)的有关工作要求,现就郴州市2026年高考报名相关事项提示如下:

一、报名对象及要求

2026年高考报名对象、报名条件及相关规定要求详见《关于做好2026年普通高等学校招生考试报名工作的通知》(湘教考普字〔2025〕12号),请考生及家长务必认真查阅网址:https://www.hneeb.cn/hnxxg/741/744/content_4533.html

二、报名时间

特别注意:高考报名信息采集工作须在2025年10月16日至31日(不含双休日)进行,所有考生必须在上述规定时段内完成高考报名信息填报与确认,缴纳相关费用并确认缴费成功,逾期不再受理,也不安排高考补报名

三、注意事项

1.请考生和家长实时关注“湖南考试招生”、“郴州教育发布”微信公众号和湖南省教育考试院官网“湖南招生考试信息港”,及时了解并掌握与高考相关的信息。

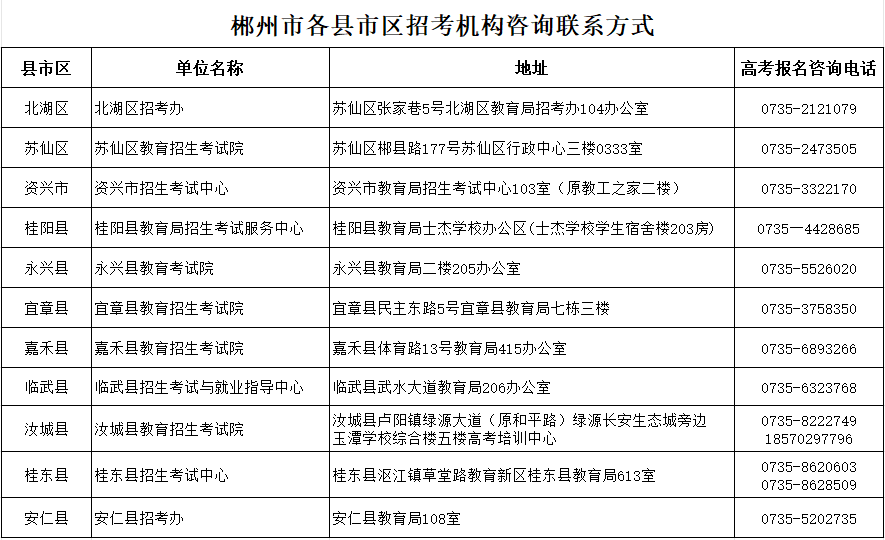
2.有关报名流程请提前向户籍或学籍所在县市区招考机构咨询,联系方式如下:


一审:何庆辉,二审:罗徽,三审:陈淦璋

郴州要闻

文明机关

形象推广